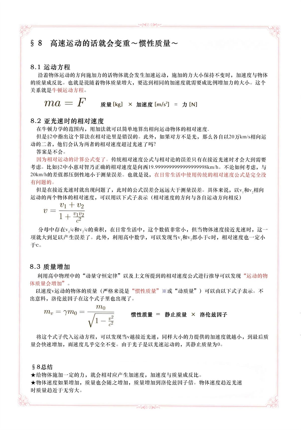
游客
VIP
否
金币
0
推荐
0
月票
0
登录后您可以:同步并永久保存历史记录
收藏
书架
您还没有收藏漫画哦~
去找找漫画
全部收藏
0
凤林漫画网
>
心爱学姐的优雅的相对论个别指导小课堂 ~用中学数学就能理解的狭义相对论~
短篇
沼泽怪物V2
沼泽怪物V2
科幻
人气 1523
无意之中 沼泽怪物碰见一个醉醺醺的酒鬼 拿著军酒壶 跌跌撞撞 自言自语 一不小心撞上了Alec 带有辐射的手接触到了沼泽怪物的身体 顿时灼烧不止 流浪汉变本加厉 将带核辐射的酒洒满沼泽怪物全身 Alec始迅速分解 但在大树脚下 一颗小种子发出了芽....
毒白
毒白
生活
人气 1023
欢迎观看毒白漫画
共享感觉的女仆姐妹
共享感觉的女仆姐妹
未分类
人气 1592
稍微有点H又可爱的女仆的日常!
PARSLEY-欧芹-
PARSLEY-欧芹-
未分类
人气 978
欢迎观看PARSLEY-欧芹-漫画
月光骑士v7
月光骑士v7
冒险
科幻
人气 1187
月光骑士v5漫画 ,本期为月骑2014年新连载第一期,电影般的分镜与构图,带你走进纽约神探包青天的精彩故事……
早乙女家四姐妹的作战
早乙女家四姐妹的作战
未分类
人气 983
四姐妹的切磋琢磨
绫波はアロマの香り
绫波はアロマの香り
未分类
人气 943
大白天的,你们四个一起睡觉?
BanG Dream! Ave Mujica -manuscriptus-
BanG Dream! Ave Mujica -manuscriptus-
未分类
人气 3014
该漫画是TV动画《BanG Dream!Ave Mujica》的官方漫画改编! 丰川祥子招募组建的乐队Ave Mujica,完成了演出和媒体曝光等一系列活动,取得了商业性的成功。誓言与命运同在的伙伴和出生成长的家全都失去了的少女。她为了什么要背负别人的一生,继续著乐队生涯。过往与素颜都被遮挡在面[]面具之下,今晚也会来到完美的箱庭[-折叠]
你相牵 情溢掌心间
你相牵 情溢掌心间
未分类
人气 901
多人百合本,确信。
梅子和小桃的日常生活
梅子和小桃的日常生活
未分类
人气 5653
猫一样的姐妹悠哉日常,现在始。
美妙旋律
美妙旋律
未分类
人气 945
这是女孩们为了登上巅峰成为「三菱镜皇后(Prism Queen)」的故事。对打扮很有自信、但是内向而且运动苦手!由于突发事件而参加「三菱镜表演」的爱良。以传说中的跳跃「极光上升」为目标、带著天生的朗性格接受著课程的律舞。偶然相遇的2人、虽然时而吵架、时而遇见在意的男生而心动、时而苦恼、但是继续磨练[]练歌舞和时尚的品位通过「三菱镜表演」追逐著各自的梦想[-折叠]
Crows Respect 贺岁短片
Crows Respect 贺岁短片
热血
校园
人气 959
致敬CROWS的外传性质漫画。
爱的证明
爱的证明
恋爱
人气 904
喜欢我?那你能证明给我看吗?
姐姐的春天
姐姐的春天
悬疑
人气 937
匠为了读书始在姐姐家暂住, 2年未见的姐姐变化很大。
我和她是…
我和她是…
未分类
人气 899
像是梦境,却又真实的存在
蜘蛛之糸
蜘蛛之糸
未分类
人气 909
画本者得上天堂
妹妹是五月雨
妹妹是五月雨
未分类
人气 956
五月雨成为了我的妹妹,安心,可靠。
夜行神龙:万圣节特刊2023
夜行神龙:万圣节特刊2023
未分类
人气 936
万圣节对夜行神龙是特别的日子
游戏开发~先从把肚子填满开始!!
游戏开发~先从把肚子填满开始!!
未分类
人气 940
游戏发部的欢快日常!
心爱学姐的优雅的相对论个别指导小课堂 ~用中学数学就能理解的狭义相对论~
心爱学姐的优雅的相对论个别指导小课堂 ~用中学数学就能理解的狭义相对论~
未分类
人气 964
作者AZEL的点兔相对论科普同人漫画,分为狭义相对论和广义相对论两篇
猜你喜欢
1
2
3
4
5
6
7
8
9
10
11
12
13
14
15
16
17
18
19
20
21
22
23
24
25
26
27
28
29
会员专属章节
仅支持会员用户解锁阅读
去开通会员
购买 心爱学姐的优雅的相对论个别指导小课堂 ~用中学数学就能理解的狭义相对论~ 短篇
支付
0
漫画币
余额不足,充值余额
我的漫画币
0
去充值
会员专属章节
仅支持会员用户解锁阅读
去开通会员